Company News

Human-correlated genetic models identify precision therapy for liver cancer

Views : 1050
Author : Miryam Müller
Update time : 2025-03-06 16:24:41

Abstract

Hepatocellular carcinoma (HCC), the most common form of primary liver cancer, is a leading cause of cancer-related mortality worldwide1,2. HCC occurs typically from a background of chronic liver disease, caused by a spectrum of predisposing conditions. Tumour development is driven by the expansion of clones that accumulate progressive driver mutations3, with hepatocytes the most likely cell of origin2. However, the landscape of driver mutations in HCC is broadly independent of the underlying aetiologies4. Despite an increasing range of systemic treatment options for advanced HCC, outcomes remain heterogeneous and typically poor. Emerging data suggest that drug efficacies depend on disease aetiology and genetic alterations5,6. Exploring subtypes in preclinical models with human relevance will therefore be essential to advance precision medicine in HCC7. Here we generated a suite of genetically driven immunocompetent in vivo and matched in vitro HCC models. Our models represent multiple features of human HCC, including clonal origin, histopathological appearance and metastasis. We integrated transcriptomic data from the mouse models with human HCC data and identified four common human–mouse subtype clusters. The subtype clusters had distinct transcriptomic characteristics that aligned with the human histopathology. In a proof-of-principle analysis, we verified response to standard-of-care treatment and used a linked in vitro–in vivo pipeline to identify a promising therapeutic candidate, cladribine, that has not previously been linked to HCC treatment. Cladribine acts in a highly effective subtype-specific manner in combination with standard-of-care therapy.

Similar content being viewed by others

Main

Precision medicine for patients with advanced HCC has lagged behind other cancers. This is not because HCC has no discernible subtypes, but because targeting these has proved challenging. Tyrosine kinase inhibitors (TKIs; such as sorafenib8 and lenvatinib9) were the only first-line treatments for unresectable HCC until 2020. Thereafter, the IMbrave150 study (atezolizumab with bevacizumab)10 highlighted the potential of combination approaches with immune checkpoint inhibition (ICI) therapy, with enhanced responses for some patients and improved overall survival. Alongside advances in treatment options came an increased appreciation that heterogeneous treatment responses in patients with HCC provide a potential for patient stratification5,6. The lack of necessity for clinical biopsies in advanced HCC has resulted in a lack of tissue from late-stage disease. This hinders advances in defining clinically relevant stratification biomarkers and mechanistic understanding within subtypes for these patients. Preclinical models offer a biological platform for disease interrogation but, currently, few models faithfully recapitulate the complexity of human disease or have been validated against transcriptomic and phenotypic human HCC profiles11,12. There is therefore currently a need for human-relevant preclinical models to investigate therapy efficacies, providing guidance on subtype-specific treatments for different patient populations.

Development of a suite of HCC models

To address this need, we first set out to generate a broad range of mouse models guided by the most commonly found genetic drivers of human HCC4. Human HCC is thought to evolve from a hepatocytic clonal origin under specific conditions promoting carcinogenesis, in contrast to recently described non-malignant clonal expansion3,13,14,15,16. We reproduced this aspect of cancer biology in our models by introducing the genetic alterations into adult mouse hepatocytes using conditional recombination technology and allowing the premalignant clones to evolve to HCC over time.

We intravenously injected adult mice with a viral vector encoding Cre recombinase with a hepatocyte tropism due to its thyroxine-binding globulin (TBG) promoter, AAV8.TBG.cre. This drove recombination of endogenous floxed alleles in individual hepatocytes in an immunocompetent environment (Fig. 1a). AAV8 was titrated to a dose (6.4 × 108 genomic copies (GC) per mouse) that resulted in solitary hepatocyte targeting at low frequency (approximately 1%) and was highly hepatocyte specific (Extended Data Fig. 1a–d). Recombination occurred primarily in the first 5 days after injection, was observed across all three hepatocyte zones17, but was significantly different between male and female mice (Extended Data Fig. 1e–h). This led to a lower tumour count and consequently extended survival in female mice after induction of HCC-related oncogenes (Extended Data Fig. 1i–k). Furthermore, varying the induction dose or mutational burden affected the tumour occurrence and the speed of progression to the end point (Extended Data Fig. 1i,l).

Fig. 1: Comprehensive characterization of the genetic HCC mouse models.
figure 1

a, Experimental scheme. Conditional genetically engineered mice induced with AAV.TBG.cre virus develop tumours after clonal recombination of genes classically associated with HCC in a TCGA study4b, Specific combinations of mutations, but not numbers of mutations, drive model-specific features such as survival, tumour proliferation (Ki-67), bleeding from tumour and metastasis in mouse models of HCC. The up arrows represent gain of function (green) and the down arrows represent loss of function (red). T.a.i., time after induction (days); HET, heterozygous; HOM, homozygous. Exact values are provided in Supplementary Table 1c, Representative images showing that variation in macroscopic and microscopic phenotype depends on combinations of mutations. Glutamine synthetase (GS) was used as an indicator of activated CTNNB1 signalling. Scale bars, 1 cm (macroscopy) and 200 µm (microscopy). Histology for the full range of HCC GEMMs is shown in Extended Data Fig. 3d, Representative images show lung metastases resembling the primary tumour phenotype as demonstrated by haematoxylin and eosin (H&E) and GS staining. Scale bar, 100 µm. e, Mouse HCC models present common patterns and characteristics used for identification and classification of human HCC based on in-depth histopathological examination. n = 5–7 mice per cohort as indicated by bars.

Source data


Full size image

We next applied this strategy to a broad range of HCC-relevant oncogene/tumour suppressor genes using a standardized dose in male mice unless otherwise stated. We particularly focused on genes identified by a TCGA study4 belonging to the WNT pathway, the cell cycle or the RTK–RAS–PI3K pathway growth. These genes were tested in multiple combinations with each other for their potency in tumour induction. (Fig. 1b). We included models with combinations that co-occur in early disease, such as CTNNB1 + MYC or PTEN + TP53. However, we also included combinations that tend towards mutually exclusive in early disease but not in late-stage disease, such as CTNNB1 + TP53 (Extended Data Fig. 1m,n). We decreased the AAV induction titre in specific instances (cohorts 14, 15, 23 and 24, 1.28 × 108 GC per mouse) to reduce the clonal burden, facilitating progression of these more aggressive models to larger individual tumours. Genotyping of end-stage tumours confirmed a high fidelity of recombination in the alleles targeted by the AAV induction (97.4–100%) (Extended Data Fig. 1o). We monitored 35 genetically distinct models, including models with a whole-body knockout of Cdkn1a or Cdkn2a, for liver nodule growth for a minimum of 230 days after induction (Extended Data Figs. 1l and 2a).

The majority of our models (83%) developed end-stage tumours within the study timeframe and most (69%) showed a tumour penetrance of higher than 50%. Notably, some combinations, such as MYC overexpression + Trp53 alteration, which induced HCC in some but not all previously published models12,18, had very low to no tumour penetrance using our clonal evolution approach and did not reach end-stage tumours within the observed period. Reflective of human disease, we observed intratumoural haemorrhaging and/or rupture (bleeding) as well as metastatic spread to the lungs, one of the main metastatic sites in human HCC, together with bone and lymph nodes2,19 (Fig. 1b–d and Supplementary Table 1). We observed a negative correlation between an increased number of driver mutations and survival, despite a reduced clonal induction with a lower AAV titre, and a positive correlation between an increased number of driver mutations and tumour proliferation, as well as between mutational burden and lung metastasis in our cohorts (Extended Data Fig. 2b). Tumour haemorrhage did not correlate significantly with mutational burden but occurred predominantly in cohorts with a mutational pattern showing activated Ctnnb1 and Pten loss without MYC overexpression (Extended Data Fig. 2c). Macroscopic and microscopic appearances were consistent with human HCC and covered a wide range of histological subtype phenotypes microscopically. This included well-differentiated HCC (for example, cohorts 5 + 19), undifferentiated HCC (such as cohorts 23 + 28), pseudoglandular HCC (for example, cohort 30) and steatotic HCC (for example, cohort 35) (Fig. 1c and Extended Data Fig. 3). Lung metastatic lesions reflected primary tumour histopathology (Fig. 1d). Histopathological assessment of morphological parameters is currently the gold standard for differential diagnosis of liver cancer in patients20. They showed strong similarities to human HCC histopathology, including typically observed architectural patterns (trabecular, glandular, solid and nested) and cytological atypia. Different combinations of genetic alterations resulted in distinct morphologies (Fig. 1e).

In summary, we used combinatorial genetic alterations, relevant to human HCC, to drive the development of autochthonous tumours in 27 immunocompetent mouse models. Tumour growth happened progressively over several months with individual hepatocytes as the cell of origin. These models recreate key features characteristic of human HCC biology, including histopathological phenotypes and metastatic spread.

Cross-species alignment and validation

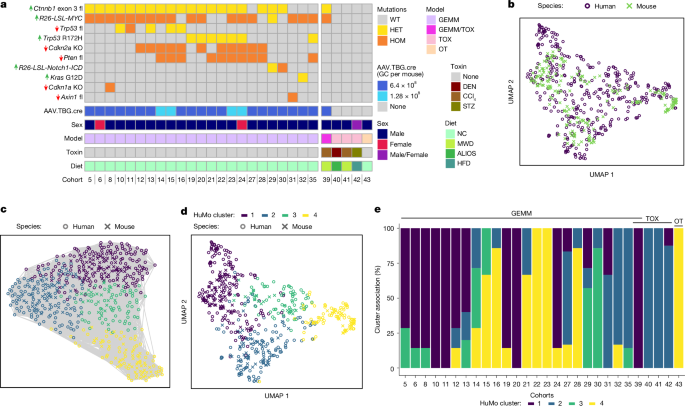
To determine how well our models further represent human HCC, we performed unbiased transcriptional analysis. We included a range of well-established carcinogen-induced (TOX) and orthotopic transplant (OT) HCC mouse models with our genetically engineered mouse models (GEMMs) to make this comparison more comprehensive (Fig. 2a).

Fig. 2: Transcriptional alignment classifies four common human/mouse (HuMo) clusters.
figure 2

a, Summary overview of mouse models used for transcriptional analysis. In addition to the GEMMs, described in Fig. 1, TOX and OT models were included. These include mice that were treated with diethylnitrosamine (DEN), carbon tetrachloride (CCl4) and streptozotocin (STZ), as well as multiple diets: modified western diet (MWD), American-lifestyle-induced obesity syndrome (ALIOS), high-fat diet (HFD) or normal chow (NC). b, The UMAP visualization demonstrates overlap of mouse (GEMM, TOX and OT) and human (TCGA) HCC transcriptional datasets4c, Unbiased clustering using a Louvain community detection algorithm identifies four groups within human and mouse (GEMM, TOX and OT) HCC data. d, The distribution of the subgroups identified in c with UMAP highlights shared HuMo clusters. e, All HuMo clusters are represented in the analysed GEMMs with varying heterogeneity within the individual cohorts.

Source data


Full size image

Using nonlinear dimensionality reduction (uniform manifold approximation and projection, UMAP21) we mapped mouse end-stage HCC data onto the human HCC data4 (Fig. 2b). Individual models, both genetically modified and non-genetically modified, clustered within different regions in the UMAP plot (Extended Data Fig. 4a). However, mutational status is not always indicative of signalling status22, and genomic profiling of human HCC previously showed that mutations are not exclusively prognostic of association with specific subtypes4. This is especially relevant for advanced disease stages with a relatively high mutational burden23, where different genetic alterations can influence each other. We show that, for example, mutations in CTNNB1/Ctnnb1 (human/mouse gene) do not always lead to upregulation of expression of downstream pathway targets (GLUL/GlulLGR5/Lgr5LECT2/Lect2 or NOTUM/Notum) in human or mouse HCC (Extended Data Fig. 4b–f). Our mouse data also support the observation that mutational status by itself is not always predictive of the resemblance between cohorts (Extended Data Fig. 4a).

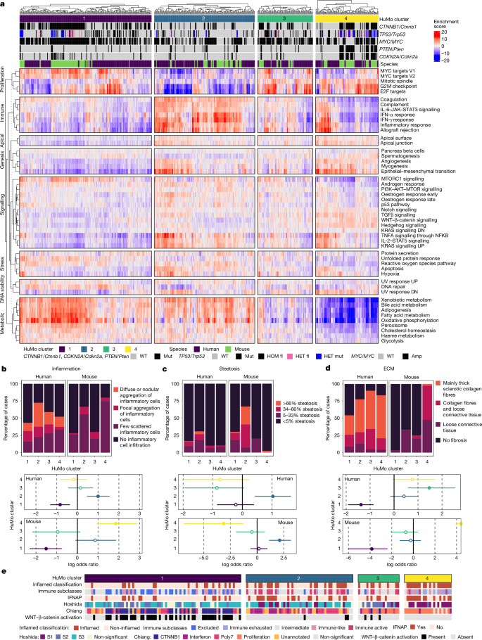
We therefore went on to compare the human and mouse transcriptome data based on functionally and mechanistically relevant pathway enrichment. We used the Louvain method for community detection24 to identify groups in our human/mouse HCC dataset (Fig. 2c). We detected four major human/mouse (HuMo) clusters (Fig. 2d). Genetic mouse models are represented in all four clusters with varying heterogeneity within cohorts, whereas the purely carcinogen-induced models are representative of only HuMo cluster 2 (Fig. 2e). Pathway enrichment analysis could establish cluster-specific characteristics. HuMo cluster 1 was enriched for pathways linked to metabolism and differentiation, but had negative enrichment for proliferation and inflammatory pathways. HuMo cluster 2 was related to cluster 1 but was distinct particularly through a higher enrichment in pro-inflammatory pathways. HuMo clusters 3 and 4 were both poorly differentiated and highly proliferative, with cluster 4 showing enrichment in epithelial-to-mesenchymal transition (Fig. 3a).

Fig. 3: Individual HuMo clusters have distinct transcriptional and histological features.
figure 3

a, Pathway enrichment analysis across the GEMMs, non-GEMMs and human TCGA-HCC data4, indicating distinct identifying characteristics, including metabolic activity/differentiation, MYC/Myc pathway activation, proliferation propensity or immune status for the four HuMo clusters. n = 371 (human) and 187 (mouse). DN, downregulated; UP, upregulated; mut, mutated; amp, amplified; fl, floxed. bd, Transcriptional alignment correlates with histopathological similarities (inflammation (b), steatosis (c) and extracellular matrix (ECM) (d)) between human (n = 334) and mouse (n = 147) liver samples from the same HuMo clusters. Data are the log odds ratio (dots) 95% confidence intervals (bars). Statistical analysis was performed using Fisher tests; P > 0.05 (open circles), P ≤ 0.05 (closed circles). e, The distribution of HuMo clusters 1 to 4 and their alignment to previously reported molecular and immune HCC classifications and signatures26,27,28,29 in a validation cohort of human HCC25. The full pathway heat map is shown in Extended Data Fig. 6 and associated statistical analysis is shown in Supplementary Table 2n = 171 (human HCC).

Source data


Full size image

To assess whether the transcriptional clustering corresponded to similar histopathological features in mice and human HCC within the same cluster, we compared our mouse tumours to TCGA tissue4. We observed that mouse and human tissue belonging to the same HuMo cluster did indeed have analogous morphological characteristics (Extended Data Fig. 5a). Tissue from HuMo cluster 1 showed well-differentiated HCC (Extended Data Fig. 5b,c). HuMo cluster 2 tissue presented with inflammation, steatosis and steatohepatitis (Fig. 3b,c and Extended Data Fig. 5d). HuMo cluster 3 and 4 tissue displayed deposition of extracellular matrix and moderately (cluster 3) to poorly (cluster 4) differentiated HCC (Fig. 3d and Extended Data Fig. 5b,c). We next validated our classification in a previously published, independent dataset of human HCC25. The patients could all be assigned a HuMo cluster with similar distribution dynamics to the TCGA dataset. Again, HuMo cluster 1 was enriched for immune-evasive signatures, including the immune-excluded subclass25, and was de-enriched for ICI response signatures, including the IFNAP signature26. Conversely, HuMo cluster 2 had higher inflammatory signalling signatures and was enriched for immune-active tumours25, but without WNT–β-catenin activation. HuMo clusters 3 and 4 featured a strong progenitor signature (CK19 mutation signature) consistent with the previously observed histological phenotype of these clusters. Only HuMo cluster 4 was significantly enriched for the inflamed HCC class with an immune-exhaustion signature and characterized by TGFβ and EMT signatures (Fig. 3e and Extended Data Fig. 6a,b).

When comparing survival across the species, there was general correlation between patients and the respective GEMMs across a range of molecular subtype classifications, including HuMo, Hoshida27 and Chiang28. Importantly, HuMo offers a distinct patient classification. This clustering approach distinguished two patient populations within the Hoshida S3 molecular subclass, namely HuMo clusters 1 and 2. Hoshida et al. implied that S3 might consist of two subpopulations with CTNNB1 as a dividing factor, but did not use this as a factor in their classification27. This distinction in our analysis resulted in differences in patient survival that were unappreciated when using the Hoshida classification; patients associated with HuMo cluster 2 had an improved survival probability relative to patients associated with the other HuMo clusters. Furthermore, this distinction separates the immune-excluded (HuMo cluster 1) from the immune-active (HuMo cluster 2) subclasses. It also surpasses previous attempts of comparing mouse and human HCC data in scale and detail11,12 (Extended Data Figs. 6a and 7 and Supplementary Table 2).

In brief, we identified four distinct clusters, common across human and mouse models, by integrating our mouse transcriptional data with human HCC transcriptional data. Our models recapitulate transcriptionally the full range of human HCC, including within individual clusters. This aligned with similar histopathological features and relative survival within clusters, with specific GEMMs representative of individual subtypes of human HCC. Moreover, our HuMo classification is able to discriminate between HCC with WNT–β-catenin activation (HuMo1) and those without WNT–β-catenin activation (Humo2) within non-proliferative tumours (Hoshida S3).

Distinct responses to therapy by subtype

To examine the translational potential of our models, we investigated response to standard-of-care treatments. We focused on one model in a proof-of-principle set of experiments. Approximately 30% of patients with HCC have mutations leading to activation of the β-catenin signalling pathway4. HCC with activated β-catenin signalling has a low enrichment score for immune signatures and has been, in most cases, associated with immune exclusion25,29. Furthermore, active β-catenin pathway signalling has been linked to ICI resistance in a prospective HCC cohort study5, suggesting a need for alternative treatment options for this patient subgroup. In the TCGA dataset, 65% (57 out of 88) of patients with mutations in CTNNB1 were associated with HuMo 1 and made up 47% (57 out of 118) of patients in that cluster (Extended Data Fig. 8a,b). Moreover, humans and mice associated with HuMo cluster 1 had immune-cell paucity and a low immune score (Fig. 3a,b and Extended Data Fig. 8c–e). We therefore identified HuMo cluster 1 as the one most likely to correspond to the group of patients with activated β-catenin pathway signalling that would benefit from alternative treatment options. Cohort 5 mice (Ctnnb1ex3/WTR26LSL-MYC/LSL-MYC, hereafter BM mice) were used as a representative model and showed phenotypic resemblance to human CTNNB1-mutated HCC.

We aimed to mimic the treatment of established tumour lesions. We therefore first performed a time-course analysis for tumour onset in the BM mouse model (cohort 5) to determine an appropriate timepoint for the start of treatment. We observed clonal induction of hepatocytes, which evolved over time into microscopic lesions and then macroscopic tumour nodules, with glutamine synthetase (GS) as a marker of β-catenin driven tumour induction (Fig. 4a–c). Tumour evolution from single clones led to moderate intertumoural and intermurine transcriptional heterogeneity in end-stage tumours, including activation of pro-tumorigenic pathways such as proliferation or angiogenesis. However, while gene expression in tumours was markedly different to non-tumour tissue, it was also consistently different compared with livers with a global hepatocytic short-term expression of the same oncogenes (Extended Data Fig. 8f–i). This implied a consistent trajectory of clonal evolution occurring during tumour progression3,13. Relevant long-term models in which this evolution can take place are essential for studying HCC in preclinical models.

Fig. 4: Testing standard-of-care therapies and new therapeutic class identification in a representative mouse cohort of HuMo cluster 1.
figure 4

a, The cohorts used in bkb, Temporal tracking of tumour development from a single clone to established HCC in male BM (cohort 5) mice using microscopic nodule detection through GS and macroscopic whole-liver assessment. The black arrows indicate macroscopic lesions at day 90. Scale bars, 200 µm (microscopic) and 1 cm (macroscopic). c, Quantification of microscopic and macroscopic nodules and macroscopic nodule count over time in male BM mice. n = 5, 6 and 9 mice for days 15, 30/60/90 and 125 respectively. Data are mean ± s.e.m. d, The treatment scheme for eje,f, Treatment with the

Related News
Read More >>
A plant flavonol and genetic suppressors rescue a pathogenic mutation associated with kinesin in neurons A plant flavonol and genetic suppressors rescue a pathogenic mutation associated with kinesin in neurons
Apr .27.2025
Significance
This study offers important insights into KIF1A-associated neurological disorder (KAND), a group of neurological disorders connected to KIF1A, a microtubule-based motor protein responsible for axonal transport. With limited therapeutic optio
Stress dynamically modulates neuronal autophagy to gate depression onset Stress dynamically modulates neuronal autophagy to gate depression onset
Apr .15.2025
Chronic stress remodels brain homeostasis, in which persistent change leads to depressive disorders1. As a key modulator of brain homeostasis2, it remains elusive whether and how brain autophagy is engaged in stress dynamics. Here we discover that acute s
Translational genomics of osteoarthritis in 1,962,069 individuals Translational genomics of osteoarthritis in 1,962,069 individuals
Apr .15.2025
Osteoarthritis is the third most rapidly growing health condition associated with disability, after dementia and diabetes1. By 2050, the total number of patients with osteoarthritis is estimated to reach 1 billion worldwide2. As no disease-modifying treat