Company News

Aspirin prevents metastasis by limiting platelet TXA2 suppression of T cell immunity

Views : 505
Author : Jie Yang
Update time : 2025-03-06 16:14:50

Abstract

Metastasis is the spread of cancer cells from primary tumours to distant organs and is the cause of 90% of cancer deaths globally1,2. Metastasizing cancer cells are uniquely vulnerable to immune attack, as they are initially deprived of the immunosuppressive microenvironment found within established tumours3. There is interest in therapeutically exploiting this immune vulnerability to prevent recurrence in patients with early cancer at risk of metastasis. Here we show that inhibitors of cyclooxygenase 1 (COX-1), including aspirin, enhance immunity to cancer metastasis by releasing T cells from suppression by platelet-derived thromboxane A2 (TXA2). TXA2 acts on T cells to trigger an immunosuppressive pathway that is dependent on the guanine exchange factor ARHGEF1, suppressing T cell receptor-driven kinase signalling, proliferation and effector functions. T cell-specific conditional deletion of Arhgef1 in mice increases T cell activation at the metastatic site, provoking immune-mediated rejection of lung and liver metastases. Consequently, restricting the availability of TXA2 using aspirin, selective COX-1 inhibitors or platelet-specific deletion of COX-1 reduces the rate of metastasis in a manner that is dependent on T cell-intrinsic expression of ARHGEF1 and signalling by TXA2 in vivo. These findings reveal a novel immunosuppressive pathway that limits T cell immunity to cancer metastasis, providing mechanistic insights into the anti-metastatic activity of aspirin and paving the way for more effective anti-metastatic immunotherapies.

Similar content being viewed by others

Main

Despite advances in primary cancer treatment, many patients treated for early-stage cancers develop metastatic recurrence months to years later owing to the eventual growth of disseminated micrometastases4. Micrometastases are vulnerable to immune attack, as they are deprived of the highly immunosuppressive microenvironment found within established tumours3. This creates an opportunity for anti-metastatic therapies that utilize the immune system to prevent recurrence in patients with early-stage cancer at risk of metastasis.

Aspirin is an irreversible inhibitor of COX enzymes5. Meta-analyses of large randomized controlled trials have shown that daily aspirin treatment is associated with reduction in metastasis at multiple sites in individuals with cancer6 (hazard ratio (HR) 0.64, 95% confidence interval (CI) 0.48–0.84). Moreover, low-dose (75–300 mg) aspirin treatment is associated with a reduction in the rate of cancer death in individuals without metastasis at the time of cancer diagnosis6,7,8 (HR 0.49, 95% CI 0.30–0.79). In colorectal cancer, the association of aspirin use with improved survival appears to be restricted to tumours that express high levels of human leukocyte antigen (HLA) class I, suggesting that its effect has an immune component9. COX-1 (also known as prostaglandin G/H synthase 1) is constitutively expressed in most tissues, including in platelets, where it is required for TXA2 production, whereas COX-2 is predominantly induced during inflammation5,10,11. Aspirin has a short half-life (around 20 min), such that only frequent high doses of aspirin can achieve sustained pharmacological inhibition of COX-1 and COX-2 in nucleated cells. By contrast, daily low-dose aspirin primarily targets platelet COX-1, and consequently the production of TXA2, since anucleated platelets cannot resynthesize their COX-1 pool, which becomes irreversibly inhibited5,10. Collectively, these results suggest a relationship between T cell immunity, suppression of platelet TXA2 and the anti-metastatic activity of aspirin, but the direct relation between these has not been established.

In this study, we show that platelet TXA2 suppresses immunity to cancer metastasis by activating a T cell-intrinsic immunosuppressive pathway that is dependent on the guanine exchange factor ARHGEF1. Consequently, restricting the availability of TXA2 using aspirin, selective COX-1 inhibitors or platelet-specific deletion of COX-1 reduced the rate of metastasis in a manner that was dependent on T cell-intrinsic expression of ARHGEF1 and signalling by TXA2 in vivo. These findings reveal a novel immunosuppressive pathway that limits T cell immunity to cancer metastasis, providing a mechanistic basis for the anti-metastatic activity of aspirin and paving the way for the development of more effective anti-metastatic immunotherapies.

ARHGEF1 suppresses T cell immunity to metastasis

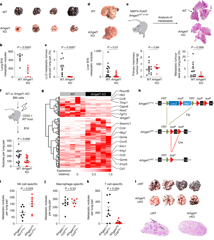
We previously performed a large in vivo genetic screen to identify host regulators of cancer metastasis12. This screen identified 15 genes whose disruption in host tissues reduced the frequency of lung metastases after intravenous injection of syngeneic B16 melanoma cells, including the gene encoding the 115-kDa RHO guanine exchange factor ARHGEF113,14. Confirming the results of our initial screen using littermate controls, we found a reduced number of metastases in the lungs of Arhgef1-deficient mice compared with wild-type controls after intravenous injection of syngeneic B16 melanoma cells (Fig. 1a,b). This corresponded to a reduction in the frequency of mCherry-labelled tumour cells in the lungs of Arhgef1-deficient mice upon intravenous injection of B78ChOva melanoma cells (Extended Data Fig. 1a). We similarly observed a decrease in the rate of lung metastasis after intravenous injection of syngeneic LL/2 Lewis lung carcinoma cells into Arhgef1-deficient mice (Fig. 1c and Extended Data Fig. 1b). The reduction in the rate of metastasis upon ARHGEF1 loss was not restricted to the lungs, since we also observed reduced numbers of liver metastases upon intrasplenic implantation of B16 cells in Arhgef1-deficient mice (Fig. 1d and Extended Data Fig. 1c).

Fig. 1: ARHGEF1 suppresses T cell immunity to cancer metastasis.
figure 1

a,b, Photographs (a) and frequency (b) of lung metastases from wild-type (WT; n = 8) and Arhgef1-knockout (KO; n = 8) littermates after intravenous injection of B16 melanoma cells. c, Quantification of lung metastases relative to total lung area from wild-type (n = 11) and Arhgef1-KO (n = 10) littermates after intravenous injection of LL/2 carcinoma cells. d, Photographs (top) and frequency (bottom) of liver metastases from wild-type (n = 18) and Arhgef1-KO (n = 16) littermates after intrasplenic injection of B16 cells. e, Schema (top left) showing generation of Arhgef1-wild-type or Arhgef1-KO MMTV-PyMT mice. Quantification of primary mammary tumour mass (bottom left), haematoxylin and eosin (H&E) staining of lung sections (top right) and lung metastases relative to total lung area (bottom right) in Arhgef1-wild-type (n = 15) and Arhgef1-KO (n = 9) MMTV-PyMT mice. Arrows show lung metastases. f, Schema (top) and frequency of metastases (bottom) after intravenous injection of B16 cells into bone marrow (BM) chimeras reconstituted with wild-type (n = 19) and Arhgef1-KO (n = 19) bone marrow cells. g, Heat map showing differentially expressed genes (q < 0.05; fold change (|FC|) > 2) between whole tumour-bearing lungs of wild-type (n = 5) and Arhgef1-KO (n = 5) littermates at day 7 after intravenous tumour injection. h, Generation of Arhgef1 conditional-knockout (cKO) allele. ik, Frequency of lung metastases in mice of indicated genotypes: Ncr1icre+ and Ncr1icre+ Arhgef1fl/fl (in = 8); Lyz2cre+ (n = 9) and Lyz2cre+ Arhgef1fl/fl (n = 6) (j); and Cd4cre (n = 9) and Cd4cre Arhgef1fl/fl (n = 10) (k), after intravenous injection of B16 cells. l, Photographs (top) and H&E staining (bottom) of Cd4cre (cWT) and Cd4cre Arhgef1fl/fl (Arhgef1-cKO) mice from k. Data are representative of five (b,k) or two (c,i,j) independent experiments, or pooled from three (e) or two (d,f) independent experiments. Unpaired two-tailed Student’s t-test (b,c,f,ik); Two-tailed Mann–Whitney U-test (d,e). Data are mean ± s.e.m.

Source data


Full size image

Mice bearing the MMTV-PyMT germline mutation develop primary breast cancers that spontaneously metastasize to the lungs15. Although we observed no major difference in the growth of primary mammary tumours in Arhgef1-deficient mice compared with wild-type controls when crossed onto the MMTV-PyMT background (Extended Data Fig. 1d), we noted a reduction in the frequency of metastatic nodules in the lungs of Arhgef1-deficient mice, when mice with similarly sized primary mammary tumours were analysed (Fig. 1e). Similar to the lack of substantial effect on the growth of primary MMTV-PyMT breast tumours, ARHGEF1 deficiency had minimal effect on the growth of subcutaneously implanted syngeneic MC38 colorectal adenocarcinoma tumours (Extended Data Fig. 1e). These findings showed that loss of ARHGEF1 expression in host tissues reduces the development of cancer metastases at multiple metastatic sites.

ARHGEF1 is predominantly expressed in cells of the haematopoietic lineage13,14,16. We did not observe major differences in the frequency of mature haematopoietic lineages in tumour-bearing lungs of Arhgef1-deficient mice compared with wild-type controls (Extended Data Fig. 2). However, we found that loss of ARHGEF1 in haematopoietic cells was sufficient to confer the observed anti-metastatic effect, since lethally irradiated wild-type mice reconstituted with bone marrow haematopoietic cells from Arhgef1-deficient mice exhibited a reduced frequency of B16 lung metastases compared with mice reconstituted with wild-type haematopoietic cells (Fig. 1f). Metastatic colonization of the lungs of Arhgef1-deficient mice was associated with increased expression of genes associated with immune activation and cytotoxic function, including Ccl4Nkg7GzmaGzmbCxcl5 and Klrg1, compared with wild-type controls (Fig. 1g and Supplementary Table 1). These findings led us to hypothesize that ARHGEF1 exerts an immunosuppressive effect in cells of the haematopoietic lineage.

To determine the haematopoietic cell types in which ARHGEF1 exerts its immunosuppressive function, we generated a floxed Arhgef1 mouse allele (hereafter Arhgef1fl), enabling conditional deletion of ARHGEF1 in specific cellular lineages upon Cre-mediated recombination (Fig. 1h). We crossed Arhgef1fl/fl mice to Ncr1creLyz2cre and Cd4cre mice, enabling loss-of-function analysis of ARHGEF1 in haematopoietic cells of the natural killer (NK) cell, macrophage and T cell lineages, respectively17,18,19. Whereas NK cell- and macrophage-specific ablation of ARHGEF1 did not result in reduced frequency of lung metastases after intravenous administration of B16 melanoma cells, we found that T cell-specific ablation of ARHGEF1 in Arhgef1fl/fl Cd4cre mice (hereafter Arhgef1-cKO mice) resulted in markedly reduced lung metastasis compared with Arhgef1+/+ Cd4cre (hereafter cWT) controls (Fig. 1i–l and Extended Data Fig. 3a), recapitulating the resistance to metastasis observed in mice lacking ARHGEF1 in all tissues.

Loss of ARHGEF1 enhances T cell function

Cytokine polyfunctionality is a hallmark of effective anti-viral and anti-tumour immune responses20,21. To better understand how ARHGEF1-deficient T cells control pulmonary metastasis, we analysed lung-infiltrating T cells using flow cytometry. Although a similar number of CD4+ and CD8+ T cells were found in tumour-bearing lungs of cWT and Arhgef1-cKO mice (Extended Data Fig. 3b), intracellular cytokine staining of T cells from tumour-bearing lungs revealed markedly increased frequencies of polyfunctional cells that co-express two or more cytokines among IFNγ, IL-2 and TNF in Arhgef1-cKO mice compared with cWT mice (Fig. 2a–c).

Fig. 2: Loss of ARHGEF1 promotes CD8+ T cells with enhanced cytokine polyfunctionality.
figure 2

ac, Representative flow cytometry plots of TNF, IL-2 and IFNγ expression (a) and frequency of cells expressing TNF, IL-2 and IFNγ, presented in terms of cytokine polyfunctionality (b) and relative frequency (c), following intracellular cytokine staining of CD8+ T cells from lungs of Cd4cre (cWT, n = 11) and Arhgef1fl/fl Cd4cre (Arhgef1 cKO, n = 10) mice 17 days after intravenous injection of B78ChOva melanoma cells. d, Uniform manifold approximation and projection (UMAP) analysis of the phenotype of concatenated CD8+ T cells from lungs of B78ChOva tumour-bearing (cWT, n = 11; Arhgef1 cKO, n = 10) and non-tumour-bearing mice (cWT, n = 3; cKO, n = 4). Colours and numbering depict cell clusters identified by Phenograph. e, Relative expression of indicated markers by CD8+ T cells in df, Mean expression of indicated markers by CD8+ T cells in indicated clusters in dg, Relative frequency of CD8+ T cells in indicated Phenograph clusters in dh, PD-1 and TIM3 expression on effector CD8+ T cells in tumour-bearing lungs from mice described in d of the indicated genotypes. Representative flow cytometry plots (left) and replicate measurements (right). i,j, Frequency of OVA257–264 tumour antigen-specific CD8+ T cells as detected by peptide–MHC tetramer staining from tumour-bearing lungs (i) of mice in d and representative flow cytometry plots and replicate measurements of PD-1 and TOX expression on OVA257–264 tumour antigen-specific CD8+ T cells (j). Data are representative of two independent experiments. Unpaired two-tailed Student t-tests with Holm–Šídák correction for multiple hypothesis testing (c); two-way analysis of variance (ANOVA) with Tukey multiple comparisons test (g); one-way ANOVA with Tukey multiple comparisons test (h,i); and unpaired two-tailed Student t-tests (j). Data are mean ± s.e.m.

Source data


Full size image

T cell exhaustion is associated with reduced cytokine polyfunctionality and anti-tumour activity22,23,24. Analysing the phenotype of T cells in the lungs by high-dimensional flow cytometry, we found that metastatic colonization induces populations of CD4+ and CD8+ T cells that express high levels of the exhaustion marker PD-1, including both terminally exhausted TIM3+TIGIT+TOX+CD39+TCF1low (cluster 10) cells and progenitor exhausted SLAMF6+TIM3TIGITTCF1hi (cluster 14) cells, whose frequency was reduced in Arhgef1-cKO mice compared with cWT mice (Fig. 2d–h and Extended Data Figs. 3c,d and 4a). Of note, we observed increased cytokine polyfunctionality and reduced expression of the exhaustion markers PD-1 and TOX among tumour antigen-specific CD8+ T cells responding to ovalbumin (OVA) expressed by B78ChOva metastases in lungs of Arhgef1-cKO mice (Fig. 2i,j and Extended Data Fig. 4b).

Corresponding to augmented adaptive immune responses to metastasis, Arhgef1 deletion reduced the late accumulation of mCherry-labelled cancer cells in the lungs at days 11 and 17 after tumour injection, but did not affect their early accumulation and growth at days 1 and 7 after tumour injection (Extended Data Fig. 4c). PD-1 expression is induced upon sustained exposure to tumour antigen25. We found that the frequency of PD-1+ cells among antigen-experienced CD8+ T cells did not correlate with the number of metastases when either wild-type or Arhgef1-deficient mice were analysed, suggesting that reduced PD-1 expression was unlikely to be the consequence of decreased tumour burden in the lungs of Arhgef1-deficient mice (Extended Data Fig. 4d). Moreover, the function of ARHGEF1 was not restricted to tumour-specific T cell responses, since OVA antigen-specific CD8+ T cells responding to infection with Listeria monocytogenes expressing OVA exhibited a less terminally differentiated phenotype with increased levels of the memory marker CD127 in Arhgef1-cKO compared with cWT mice26 (Extended Data Fig. 5a–c). Collectively, these experiments show that ARHGEF1 functions intrinsically in T cells to limit effector functions and anti-metastatic immunity in vivo.

TXA2 suppresses T cells via ARHGEF1

We sought to define upstream receptors and ligands that drive the immunosuppressive function of ARHGEF1 in T cells so as to reveal extracellular components of the pathway that might be amenable to therapeutic targeting. G-protein-coupled receptors (GPCRs) sense a variety of extracellular signals and control diverse cellular responses. ARHGEF1 is activated by a subset of GPCRs coupled to the G-protein subunits Gα12 and Gα13, and in turn activates the GTPase RHOA to drive intracellular signal transduction27,28,29. To identify candidate GPCRs that act upstream of ARHGEF1 in T cells, we performed a bioinformatic analysis to identify Gα12/13-coupled GPCRs expressed by T cells. Previous work has biochemically quantified ligand-induced interactions between 148 GPCRs and known G-protein subunits30. Using these data, we generated a list of Gα12/13-coupled GPCRs and examined their expression at an mRNA level in naive and activated CD8+ T cells. This revealed 18 Gα12/13-coupled GPCRs that were expressed at significant mRNA levels by naive or activated CD8+ T cells (Fig. 3a).

Fig. 3: TXA2 suppresses activation and proliferation of T cells via ARHGEF1.
figure 3

a, Identification of Gα12/13-coupled GPCRs expressed by T cells. Left, expression in naive and activated T cells of genes encoding Gα12/13-coupled GPCRs with moderate to high coupling index to Gα12 or Gα13 (log relative intrinsic activity > –1) identified in ref. 30. Right, known ligands or agonists of expressed receptors. 9-HODE, 9-hydroxyoctadecadienoic acid; LPA, lysophosphatidic acid; LysoPI, lysophosphatidylinositol; LysoPS, lysophosphatidylserine; PGE2, prostaglandin E2b, In vitro ligand screen of identified Gα12/13-coupled GPCRs. Naive FACS-sorted CD8+ T cells were stimulated in vitro with anti-CD3/28 antibodies and recombinant human IL-2 (rhIL-2) in the presence of indicated ligands or agonists. The ratio of activated CD44+ cells among wild-type and Arhgef1-deficient CD8+ T cells was measured at day 5. n = 3–4 independent replicates per condition. S1P, sphingosine 1-phosphate. c, Differentiation state of naive wild-type and Arhgef1-deficient CD8+ T cells stimulated in vitro with anti-CD3/28 antibodies and rhIL-2 in the presence of indicated concentrations of TXA2 analogue U46619. d,e, CellTrace Violet (CTV) proliferation analysis (d) and cell number (e) on day 5 for naive wild-type and Arhgef1-deficient CD8+ T cells stimulated with anti-CD3/28 antibodies and rhIL-2 in the presence or absence of 5μM TXA2 analogue U46619. f, Naive wild-type and Arhgef1-deficient CD8+ T cells were electroporated with nucleoprotein complexes of Cas9 and single guide RNAs (sgRNAs) targeting Tbxa2r or scrambled sgRNA control (Ctrl) and stimulated with anti-CD3/28 antibodies and rhIL-2 in the presence or absence of 5 μM TXA2 analogue U46619. n = 5 independent replicates per condition. g, Photomicrographs of cells 5 days after stimulation of naive CD8+ T cells with anti-CD3/28 antibodies and rhIL-2 in the presence of TXA2 analogue U46619 or vehicle control, and treatment with the TXA2 receptor inhibitor (SQ 29548, 10 μM). Data are representative of two (b,f,g) or three (ce) independent experiments. Two-tailed Student t-tests with Bonferroni–Dunn (b) and Holm–Šídák (c,e,f) correction for multiple hypothesis testing. Data are mean ± s.e.m.

Source data


Full size image

To determine which among the identified Gα12/13-coupled GPCRs act upstream of ARHGEF1 to suppress T cell activation, we performed a screen to test whether their known ligands or agonists suppress T cells in an ARHGEF1-dependent manner in vitro. The majority of ligands had little effect on T cell activation, or affected T cell activation in a manner that was independent of ARHGEF1. However, T cell activation was suppressed in the presence of a stable analogue of TXA2, U46619, which is a ligand of the Gα12/13-coupled TXA2 receptor (TP (also known as TXA2-R)), in a manner that was almost completely dependent on ARHGEF1 (Fig. 3b and Extended Data Fig. 6). Confirming the results of the screen, we found that U46619 (hereafter TXA2 analogue) potently suppressed the activation and proliferation of fluorescence-activated cell sorting (FACS)-purified wild-type naive CD8+ T cells upon stimulation, whereas it had a minimal effect on Arhgef1-deficient cells (Fig. 3c,d and Extended Data Fig. 7a,b). Moreover, TXA2 analogue treatment limited the expansion of wild-type but not Arhgef1-deficient CD8+ T cells in a manner that was dependent on the activity of its receptor TP (encoded by Tbxa2r), since the effect of TXA2 was reversed upon genetic or pharmacological disruption of TP in Arhgef1-proficient cells (Fig. 3e–g and Extended Data Fig 8a–d). Notably, TXA2 receptor signalling suppressed T cell proliferation and activation in the absence of any other cell type, suggesting that TXA2 can suppress T cells independently of effects on T cell–dendritic cell interactions31. We did not observe differences in apoptosis upon treatment of T cells with the TXA2 analogue (Extended Data Fig. 7c). These findings suggest that ARHGEF1 has a critical role in transducing TXA2 signalling in T cells, limiting T cell activation and proliferation in response to T cell receptor (TCR) signalling.

TXA2 limits TCR-driven kinase signalling

To better define the effect of TXA2-driven ARHGEF1 activity on the global T cell activation programme, we performed whole-transcriptome RNA sequencing (RNA-seq) of naive FACS-sorted wild-type and Arhgef1-deficient CD8+ T cells undergoing stimulation with anti-CD3ε and anti-CD28 antibodies in the presence of TXA2 analogue. Consistent with phenotypic analyses, we observed that treatment of cells with TXA2 analogue suppressed the expression of genes involved in T cell activation and effector differentiation, including GzmaFaslCcl5Ccr5 and Prdm1 in an ARHGEF1-dependent manner (Fig. 4a and Supplementary Table 2). Accordingly, we observed highly significant enrichment in the expression of genes upregulated in memory versus naive CD8+ T cells in TXA2 analogue-treated Arhgef1-deficient cells compared with wild-type cells32 (Fig. 4b, Extended Data Fig. 9 and Supplementary Tables 35). Together, these findings show that TXA2 signalling acts via ARHGEF1 to regulate the global TCR-driven transcriptional programme in T cells.

Fig. 4: Thromboxane signalling suppresses TCR-driven T cell and kinase pathway activation via TP, ARHGEF1 and RHOA.
figure 4

a, Heat map showing differentially expressed genes 5 days after stimulation of naive CD8+ T cells with anti-CD3/28 antibodies and rhIL-2 in the presence of TXA2 analogue or vehicle (q < 0.05; |FC| > 1.5). b, Enrichment analysis of indicated gene set in global transcriptional differences between TXA2-treated Arhgef1-KO versus wild-type CD8+ T cells. NES, normalized enrichment score. c, S6 and ERK phosphorylation in splenic CD8+ T cells stimulated ex vivo with crosslinked anti-CD3 antibodies and TXA2 analogue or vehicle (5 min). d, Quantity of GTP-bound (active) and total RHOA from wild-type or Arhgef1-deficient OT-1 CD8+ T cells stimulated with TXA2 analogue or vehicle (5 min). e, Complementation of Arhgef1-deficient OT-1 CD8+ T cells with RHOACA using retroviral expression. S6 and ERK phosphorylation was measured in THY1.1+ (transduced) cells after stimulation with crosslinked anti-CD3 antibodies. f, Confocal imaging (left) and computational analysis (right) of PTEN, F-actin and DAPI localization in wild-type and Arhgef1-deficient OT-1 CD8+ T cells stimulated with TXA2 analogue after pre-treatment with ROCK inhibitor (Y-27632, 30 μM), TXA2 receptor inhibitor (SQ 29548, 10 μM) or vehicle. Arrows show PTEN and F-actin colocalization. n = 2 independent replicates per condition. One-way ANOVA with Tukey multiple comparisons test. Scale bars, 20 μm. MFI, mean fluorescence intensity. g, AKT and ERK phosphorylation in wild-type and Arhgef1-deficient OT-1 CD8+ T cells stimulated with TXA2 analogue and crosslinked anti-CD3 antibodies following inhibitor pre-treatment as in fh, Ex vivo S6 phosphorylation in splenic naive CD8+ T cells after anti-CD3 antibody crosslinking (5 min) after AKT inhibitor VIII (AKTi, 1 μM) or vehicle pre-treatment. NS, no stimulation. i, TNF expression by splenic naive CD8+ T cells 5 h after stimulation in the presence of 1 μM AKTi or vehicle. Data are representative of three (c,d) and two (ei) independent experiments. Data are mean ± s.e.m.

Source data


Full size image

ARHGEF1 activates RHOA to control a variety of processes including cellular differentiation, motility, proliferation and kinase signalling33,34,35. Kinase signalling has a key role in TCR-driven T cell activation, proliferation and differentiation36. We found that treatment of T cells with TXA2 analogue profoundly inhibited TCR stimulation-driven phosphorylation of S6 and ERK in a manner that was almost entirely dependent on ARHGEF1 (Fig. 4c and Extended Data Fig. 10a,b), suggesting that ARHGEF1 restricts TCR-driven PI3K and MAPK signalling in response to TXA2 signalling. We also observed increased phosphorylation of S6 and ERK following in vitro stimulation of Arhgef1-deficient cells with phorbol 12-myristate 13-acetate (PMA) plus ionomycin (Extended Data Fig. 10c), suggesting effects on signal transduction downstream of proximal TCR signal transduction37. Active RHOA pull-down assays using Rhotekin beads showed that stimulation of wild-type but not Arhgef1-deficient T cells with TXA2 analogue increased the abundance of GTP-bound active RHOA, demonstrating that ARHGEF1 is critical to TXA2-mediated RHOA activation (Fig. 4d). Consistent with a critical role of RHOA activation in the suppressive function of ARHGEF1, complementation of Arhgef1-deficient CD8+ T cells with a constitutively active mutant RHOA-Q63L (RHOACA)38 was sufficient to reverse hyper-phosphorylation of S6 and ERK following anti-CD3 crosslinking (Fig. 4e). Moreover, genetic disruption of Rhoa using CRISPR-based mutagenesis in primary Cas9-expressing CD8+ T cells resulted in increased stimulation-driven S6 and ERK phosphorylation (Extended Data Fig. 10d,e).

Activation of PTEN by the RHOA effector ROCK enables RHOA to negatively regulate the AKT–S6 pathway, providing a means for crosstalk between small G-protein and kinase signalling33,35. ROCK recruits PTEN to the cell cortex upon activation33

Related News
Read More >>
A plant flavonol and genetic suppressors rescue a pathogenic mutation associated with kinesin in neurons A plant flavonol and genetic suppressors rescue a pathogenic mutation associated with kinesin in neurons
Apr .27.2025
Significance
This study offers important insights into KIF1A-associated neurological disorder (KAND), a group of neurological disorders connected to KIF1A, a microtubule-based motor protein responsible for axonal transport. With limited therapeutic optio
Stress dynamically modulates neuronal autophagy to gate depression onset Stress dynamically modulates neuronal autophagy to gate depression onset
Apr .15.2025
Chronic stress remodels brain homeostasis, in which persistent change leads to depressive disorders1. As a key modulator of brain homeostasis2, it remains elusive whether and how brain autophagy is engaged in stress dynamics. Here we discover that acute s
Translational genomics of osteoarthritis in 1,962,069 individuals Translational genomics of osteoarthritis in 1,962,069 individuals
Apr .15.2025
Osteoarthritis is the third most rapidly growing health condition associated with disability, after dementia and diabetes1. By 2050, the total number of patients with osteoarthritis is estimated to reach 1 billion worldwide2. As no disease-modifying treat